Varmepumper
Absorptionsvarmepumpen.
Varmepumpe kan feks. optage energi fra damp ved 140 c’ og optage energi ved at køle vand fra 8 c’ til 2 c’ (fra solfanger eller dam) og afsætte hele energien ved at opvarme fjernvarmevand fra 45 c’ til 85 c’.
Absorptionsvarmepumpe kan ved modtagelse af 1 Mw som driftsenergi optage mellem 0,7 – 0,8 ved at køle en energikilde feks. vand fra solfangerposer.

Turbokompressor som
varmepumpe

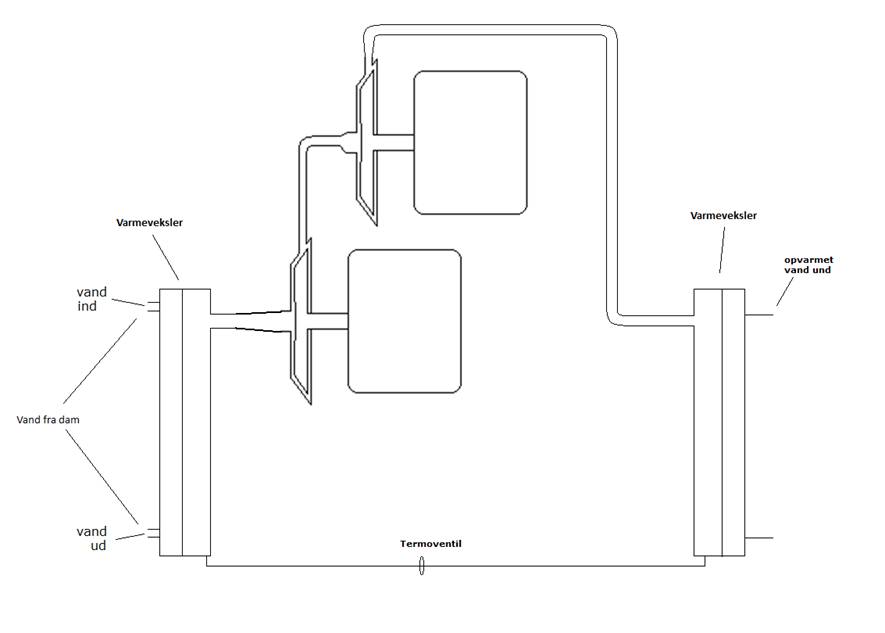
Turbokompressoren kan virke i trin som her se.
De teknologier som i dag er mulig at anvende, her kan trykstigningen i en kompressor nå 3 bar ved turbokompression. Altså i to trin 6 bar.
Sammenhæng mellem
trykstigning og ”temperaturløft”
Ifølge enthalpidiagrammet for isobutan se.
Isobutandampe som koges i en varmevekser ved 7 c’, feks. ved
at køle vand fra solfanger fra 14 til 10 c’, kan øges i tryk via
turbokompressor i trin og isobutandampe afsætter kondensatenergi i varmeveksler
ved 65 c’. Feks. ved at opvarme vand fra
40 c’ til 65 c'
Ammoniakvarmepumpen
Ammoniakvarmepumpen kan øge dampe i tryk fra 0 bar til 35 bar. Afgangstemperatur fra en ammoniakopstillinger er maks 72 c’.
Her forskellige præstationsdata oplyst af www.Yorkkoleteknik.dk
COP = Effektforøgelse

Effektforøgelse for York’s største skruekompressor i et trin.
